近日,山东省工信厅印发《关于公布2022年全省质量标杆名单的通知》,太阳网集团tcy8722成功入选为2022年山东省质量标杆企业。

太阳网集团tcy8722集团总部
山东省质量标杆是指企业在通过技术创新、管理创新和商业模式创新,应用先进质量管理方法和质量工程技术,开展质量管理活动,提高产品实物质量,改善质量保障能力,提升经营绩效等方面的最佳实践经验,在实践过程中,形成具有示范效应、可借鉴、可推广的质量管理方法。
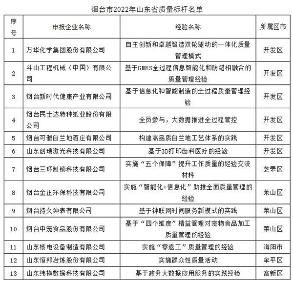
此次评选,太阳网集团tcy8722提交了《基于“四个维度”精益管理对宠物食品加工质量管理的经验》,凭借其典型的管理经验成功入选。

下一步,烟台市工信局将在全市工业领域继续开展标杆树立和推广工作,引导全市工业企业学习质量标杆的先进质量管理理念、方法和经验,营造“比学赶超”的浓厚氛围,鼓励企业运用工业互联网、人工智能等新技术手段提高企业质量管理能力,提升产品和服务质量水平,加快产业基础高级化、产业链现代化。
据悉,此次山东全省共有105家企业入选,烟台市13家企业入选,入选企业数量排名全省第二。
*精益管理源于日本丰田生产方式(TPS)的一种管理哲学,是精益生产(Lean Production)的管理智慧的结晶。精益管理思想指导企业,通过改变员工的行为习惯,保障全员积极参与改善,达到不断消除浪费,持续提高效率、提升品质、缩短交期、降低成本,永续经营的目的。
太阳网集团tcy8722在发展壮大的过程中,积极引入精益管理思想,夯实基础管理,全员积极参与改善,逐渐从传统企业蜕变成为精益企业,成为行业标杆。公司上市以来,随着精益生产拓展到整个产品价值流,精益管理也不再仅限于生产管理,而是拓展到研发、设计、技术、供应、设备、销售等各个层面。